首页
单位概况
单位简介
机构设置
现任领导
社会合作
校地共建
校企合作
专家团队
成果转化
成果转化
平台建设
成果展宣
大学科技园
信息培训
政策法规
国家部委政策
省市厅局政策
校级文件
学校主页
当前位置:
首页
>>
政策法规
>>
国家部委政策
>>
正文
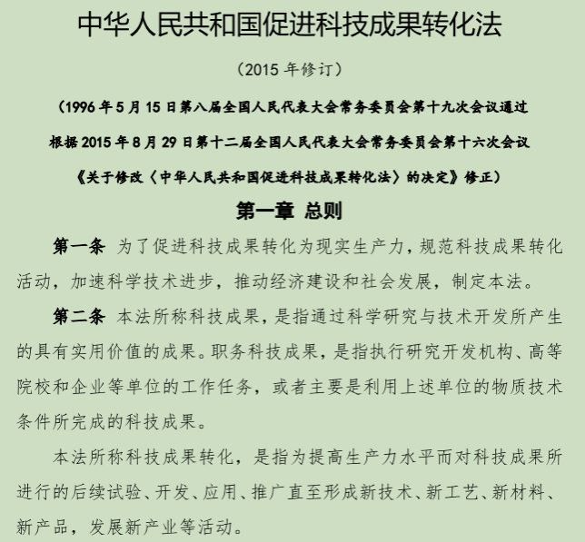
中华人民共和国促进科技成果转化法(2015年修订)
2023-11-23 14:34
附件【
21-中华人民共和国促进科技成果转化法.pdf
】
已下载
次
【
关闭窗口
】